欢迎访问浙江成人继续教育中心!本站为考生提供浙江自考信息服务,网站信息供学习交流使用,非政府官方网站,官方信息以浙江教育考试院www.zjzs.net为准。
    城市:
    自考查询:
    所在位置:浙江自考服务网 > 试题题库 > 自考答案 > 2020年8月浙江自考审计学00160真题答案(单选题)

    2020年8月浙江自考审计学00160真题答案(单选题)

    2020-08-05 10:34:17   来源: 其它     点击:
    自考在线学习 +问答

      【导读】8月浙江自考的真题及答案,是很多考生巩固复习、备考、估分的资料。浙江自考网整理浙江省自学考试真题及答案,希望对考生们有所帮助。

      2020年8月浙江自考审计学00160真题答案(选择题):

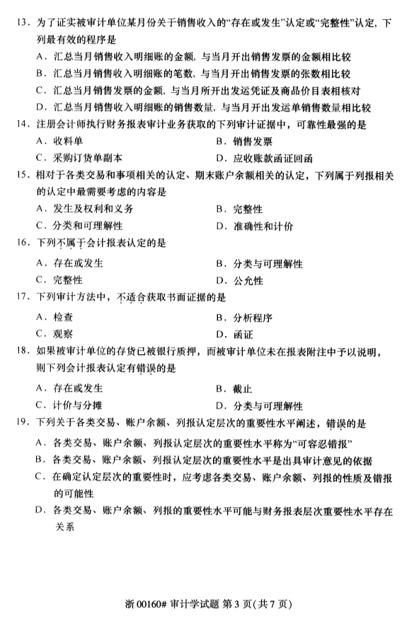
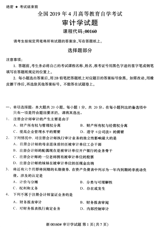
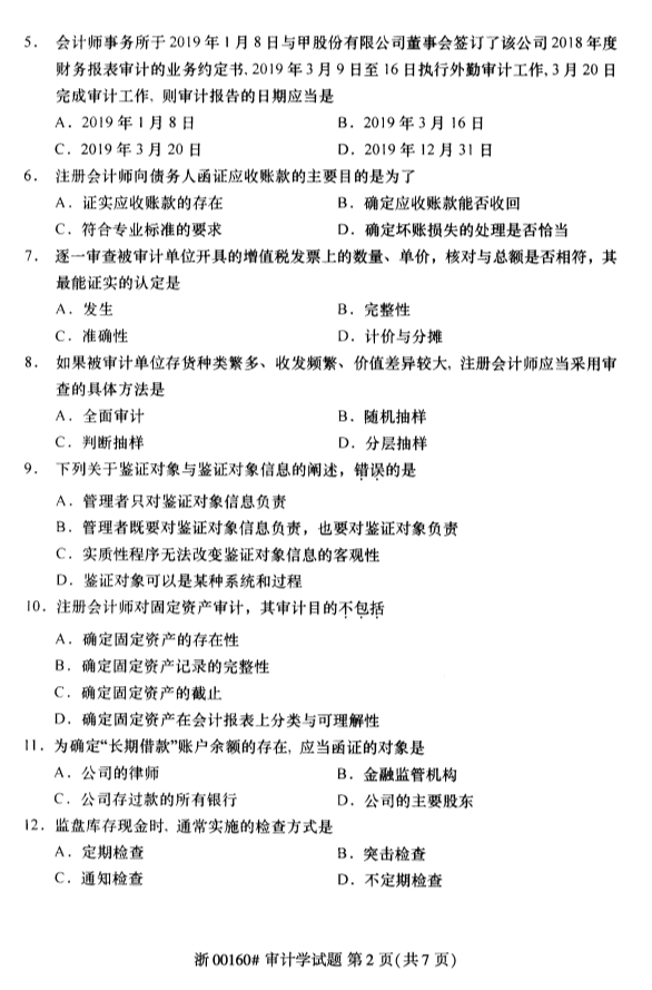
      1C 2A 3B 4A 5D 6D 7C 8C 9B 10 B 11A 12B 13D 14B 15D 16C 17D 18C 19D

      由于2020年真题及答案并不完整,考生们还可参考19年该科目试题:

           全国2019年4月自考00160审计学真题

    2020年8月浙江自考审计学00160真题答案(单选题)1

    2020年8月浙江自考审计学00160真题答案(单选题)2

    2020年8月浙江自考审计学00160真题答案(单选题)3

    2020年8月浙江自考审计学00160真题答案(单选题)4

    2020年8月浙江自考审计学00160真题答案(单选题)

    2020年8月浙江自考审计学00160真题答案(单选题)6

    2020年8月浙江自考审计学00160真题答案(单选题)7

      推荐阅读文章: 8月浙江省自学考试如何估分?

      【结尾】以上2020年8月浙江自考审计学00160真题答案(选择题)的相关内容,想获取更多关于浙江自考答案、报名时间、考试时间、报考条件、备考知识、相关新闻等,敬请关注浙江自考网!

    浙江自考助学报名预约

    我已阅读并同意《用户隐私条款》

    上一篇:估分啦!2020年8月浙江自考园林生态学07427部分真题答案
    下一篇:2020年8月浙江自考高级财务会计00159真题答案

    浙江自考网提升便捷服务
    距2025年10月自学考试时间 -188
    【请广大考生提前备考】
    加入浙江自考公众号
    浙江自考网
    微信公众号
    (扫一扫加入)
    加入浙江自考交流群

    扫一扫加入微信交流群

    与考生自由互动、并且能直接与资深老师进行交流、解答。

    扫码小程序选择报考专业

    进入在线做题学习

    查看了解自考专业

    查询政策公告

    进入历年真题学习