欢迎访问浙江成人继续教育中心!本站为考生提供浙江自考信息服务,网站信息供学习交流使用,非政府官方网站,官方信息以浙江教育考试院www.zjzs.net为准。
    城市:
    自考查询:
    所在位置:浙江自考服务网 > 试题题库 > 历年真题 > 全国2019年10月自考04737C++程序设计试题

    全国2019年10月自考04737C++程序设计试题

    2019-11-21 13:54:18   来源: 浙江自考网     点击:
    自考在线学习 +问答

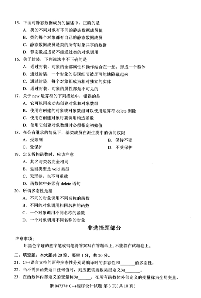
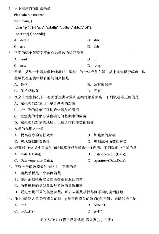
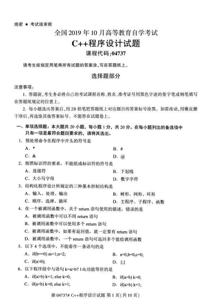
    全国2019年10月自考04737C++程序设计试题









    浙江自考助学报名预约

    我已阅读并同意《用户隐私条款》

    上一篇:第一页
    下一篇:全国2019年10月自考01263visualbasic据库应用试题

    浙江自考网提升便捷服务
    距2025年10月自学考试时间 -188
    【请广大考生提前备考】
    加入浙江自考公众号
    浙江自考网
    微信公众号
    (扫一扫加入)
    加入浙江自考交流群

    扫一扫加入微信交流群

    与考生自由互动、并且能直接与资深老师进行交流、解答。

    扫码小程序选择报考专业

    进入在线做题学习

    查看了解自考专业

    查询政策公告

    进入历年真题学习