欢迎访问浙江成人继续教育中心!本站为考生提供浙江自考信息服务,网站信息供学习交流使用,非政府官方网站,官方信息以浙江教育考试院www.zjzs.net为准。
    城市:
    自考查询:
    所在位置:浙江自考服务网 > 试题题库 > 历年真题 > 2020年8月全国自考公共政策00318试题

    2020年8月全国自考公共政策00318试题

    2020-08-12 10:59:57   来源: 其它     点击:
    自考在线学习 +问答

      【导读】2020年8月浙江自考真题是考生们考后都非常关注的,考生们可以通过真题进行估分,浙江自考网整理浙江自考试题题库,希望对考生们有所帮助。

    点击查看高清版《2020年8月全国自考公共政策00318试题》

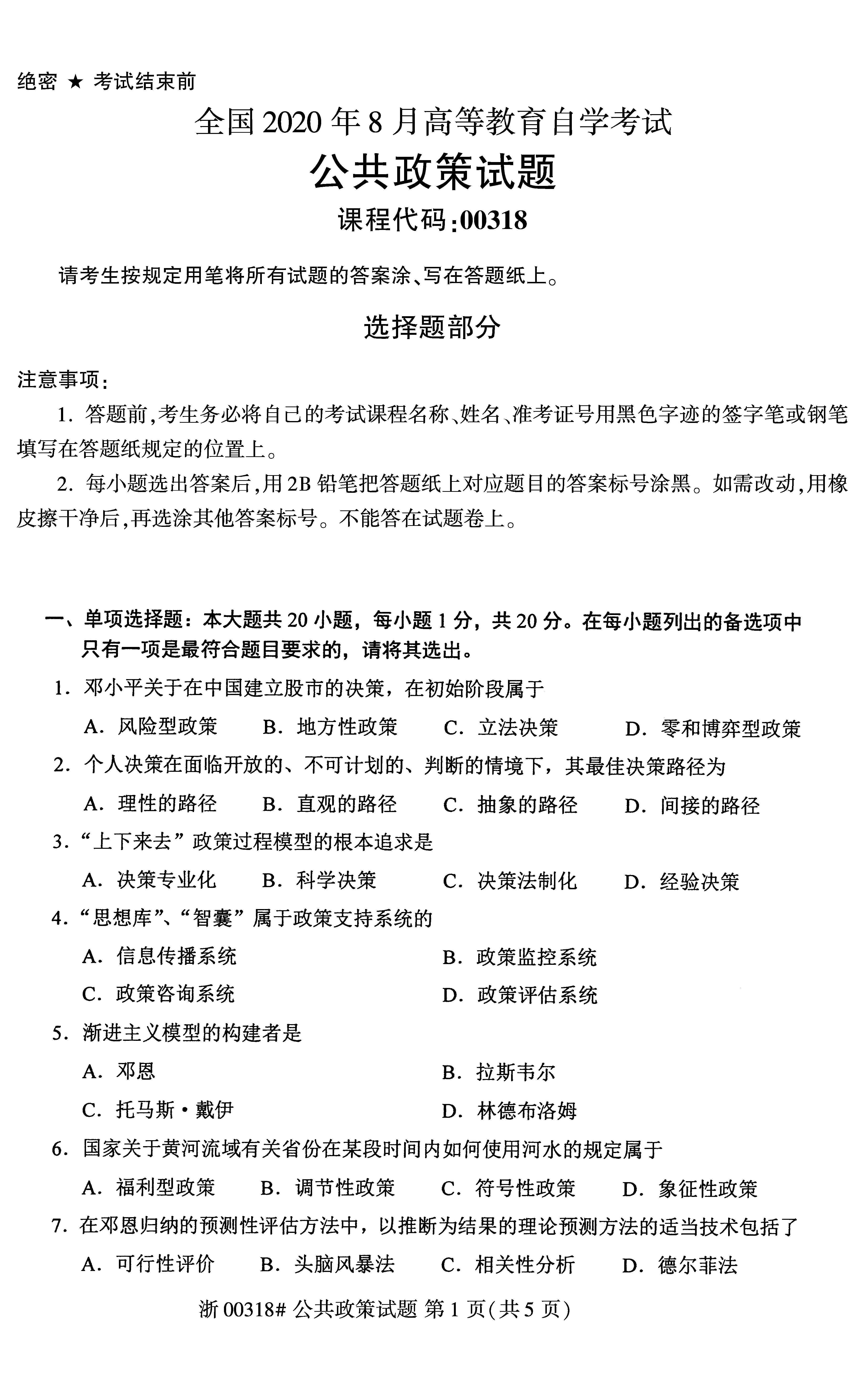
    2020年8月全国自考公共政策00318试题1
    2020年8月全国自考公共政策00318试题2


    2020年8月全国自考公共政策00318试题3
    2020年8月全国自考公共政策00318试题4
    2020年8月全国自考公共政策00318试题5

      【结尾】以上是2020年8月全国自考公共政策00318试题的相关内容,想获取更多关于浙江自考试题题库、自考解答、报名时间、考试时间、报考条件、备考知识、相关新闻等,敬请关注浙江自考网!

    浙江自考助学报名预约

    我已阅读并同意《用户隐私条款》

    上一篇:2020年浙江自考备考:大学语文真题2
    下一篇:2020年8月浙江自考本科04183概率论与数理统计(经管类)试题

    浙江自考网提升便捷服务
    距2025年10月自学考试时间 -190
    【请广大考生提前备考】
    加入浙江自考公众号
    浙江自考网
    微信公众号
    (扫一扫加入)
    加入浙江自考交流群

    扫一扫加入微信交流群

    与考生自由互动、并且能直接与资深老师进行交流、解答。

    扫码小程序选择报考专业

    进入在线做题学习

    查看了解自考专业

    查询政策公告

    进入历年真题学习