- 欢迎访问浙江成人继续教育中心!本站为考生提供浙江自考信息服务,网站信息供学习交流使用,非政府官方网站,官方信息以浙江教育考试院www.zjzs.net为准。


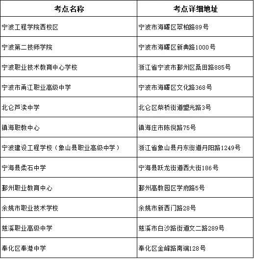
2020年浙江省成人自考将在本周末(8月1日、2日)举行。全市共有1.5万名考生报名参加,市区设有4个考点,分别在宁波工程学院、宁波第二技师学院、宁波市职业技术教育中心学校和宁波市甬江职业高级中学。
考试时间:
2020年8月1日 上午:9:00-11:30 下午:14:30-17:00
2020年8月2日 上午:9:00-11:30 下午:14:30-17:00
宁波市考点:

注意事项:
一、考生在考前20分钟凭《准考证》、《考试通知单》和二代身份证(含军人身份证)进入考场,按监考教师指定位置入座,并将《准考证》、《考试通知单》和有效身份证件放在考桌左上角。证件不全或迟到超过15分钟均不得进入考场。
二、考生进入考场,除携带考试必需的2B铅笔、黑色签字笔、橡皮等文具用品外,一律不得携带其他物品参加考试。严禁携带手机等各种无线通讯工具、电子存储记忆录放设备等物品进入考场。允许使用计算器的课程,计算器不得有程序储存功能。
三、考生答题前必须在试卷和答题纸规定的地方正确、清楚地填写课程名称、姓名、准考证号,抄写《诚信考试承诺书》并签名;在答题纸规定的地方粘贴准考证号条形码;认真核对答题纸上粘贴的条形码上的姓名、准考证号与自己的姓名、准考证号是否一致,A、B卷课程还需填涂相应标记;凡漏填、错填或字迹不清的答题纸无效。
四、考生遇试卷、答题纸分发错误及试题字迹模糊等问题,可举手询问,监考人员应当众答复;涉及试题内容的疑问,不得向监考人员询问。
五、答案须全部答在答题纸上,选择题用2B铅笔填涂,非选择题用0.5毫米及以上黑色签字笔在规定区域内作答。答题时字迹要清楚、工整。不得使用涂改液、修正带、透明胶,不得用规定以外的笔答题,不得在答题纸上自加附页或贴纸答题,答案不得书写在规定区域以外,禁止在答卷上做任何标记。
六、考生在考场内必须保持安静,严格遵守考场纪律。考试时不准吸烟,不准交头接耳、左顾右盼、喧哗吵闹,不准夹带、传递资料,不准偷看、抄袭、换卷。
七、考生在开考十五分钟后不准入场;交卷出场时间不得早于每课程考试结束前30分钟;经监考人员核对试卷、答题纸和草稿纸后才能交卷离开考场;离场后不得再进入考场续考,不得在考场附近逗留或讨论答题情况。考试终场时间一到,考生必须立即停止答卷,并将试卷、答题纸整理后放在书桌上。严禁将试卷、答题纸、草稿纸带出考场。
八、考生要自觉服从监考员等考试工作人员管理,遵守防疫工作规定,不得以任何理由妨碍监考员等考试工作人员履行职责,不得扰乱考场及其他考试工作地点的秩序。对扰乱考场秩序、恐吓或威胁监考人员人身安全的考生将移交公安机关追究责任,并通知考生所在单位。
九、对违规考生,按《国家教育考试违规处理办法》规定,视情节轻重给予取消考试成绩、停考、延迟毕业直至追究其刑事责任等处理。
2020年8月自学考试准考证(考试通知单)打印功能已开放。考生可登录自学考试信息网(zk.zjzs.net/Index/index.aspx)打印。 为切实加强考试疫情防控工作,确保对参考考生考前健康状况核查工作顺利进行,尚未在自学考试信息网中填写本人手机号码考生,须在打印准考证时同步完成手机号码的填报;全体考生须按要求填报“2020年高教自学考试考生健康状况报告表〈一〉”。具体步骤如下:首先,“我的信息-注册信息”中查看“手机”一栏是否填写了“本人健康码手机号”,原未填或错填的,请补填或修改;第二,在“我的报名-打印准考证/考试通知单”栏目打印准考证/考试通知单,系统会提示填报“2020年高教自学考试考生健康状况报告表〈一〉”。需打印材料为:《浙江省自学考试准考证(考试通知单)》、《2020高教自学考试疫情防控考生须知》、《2020年高教自学考试考生健康状况表〈二〉》。《2020年高教自学考试考生健康状况表〈二〉》按考生报考理论课程数每课程1张,请考生在考前1天如实填写,于每场考试入场时交给考点检查检测人员。
《2020年高教自学考试疫情防控考生须知》,是参加本次考试考生防疫要求的基本遵循,务请全体考生仔细阅读并据此完成人教育前准备。不符合《疫情防控考生须知》要求,特别是无我省健康码及健康码异常的考生,不得参加本次考试。
推荐阅读文章:2020年8月浙江自学考试疫情防控考生须知
【结尾】以上是浙2020年8月浙江宁波学考试考前提醒的相关内容,更多关于2020年浙江宁波自考资讯、自考解答、报名报考、复习资料等内容,请关注浙江自考网。
浙江自考助学报名预约
上一篇:浙江宁波自考本科考前3准备工作
下一篇:疫情之下浙江宁波自考生考试注意事项
扫码小程序选择报考专业
进入在线做题学习
查看了解自考专业
查询政策公告
进入历年真题学习
